Þjónusta
Framtíðarhöfn
Um okkur
EN
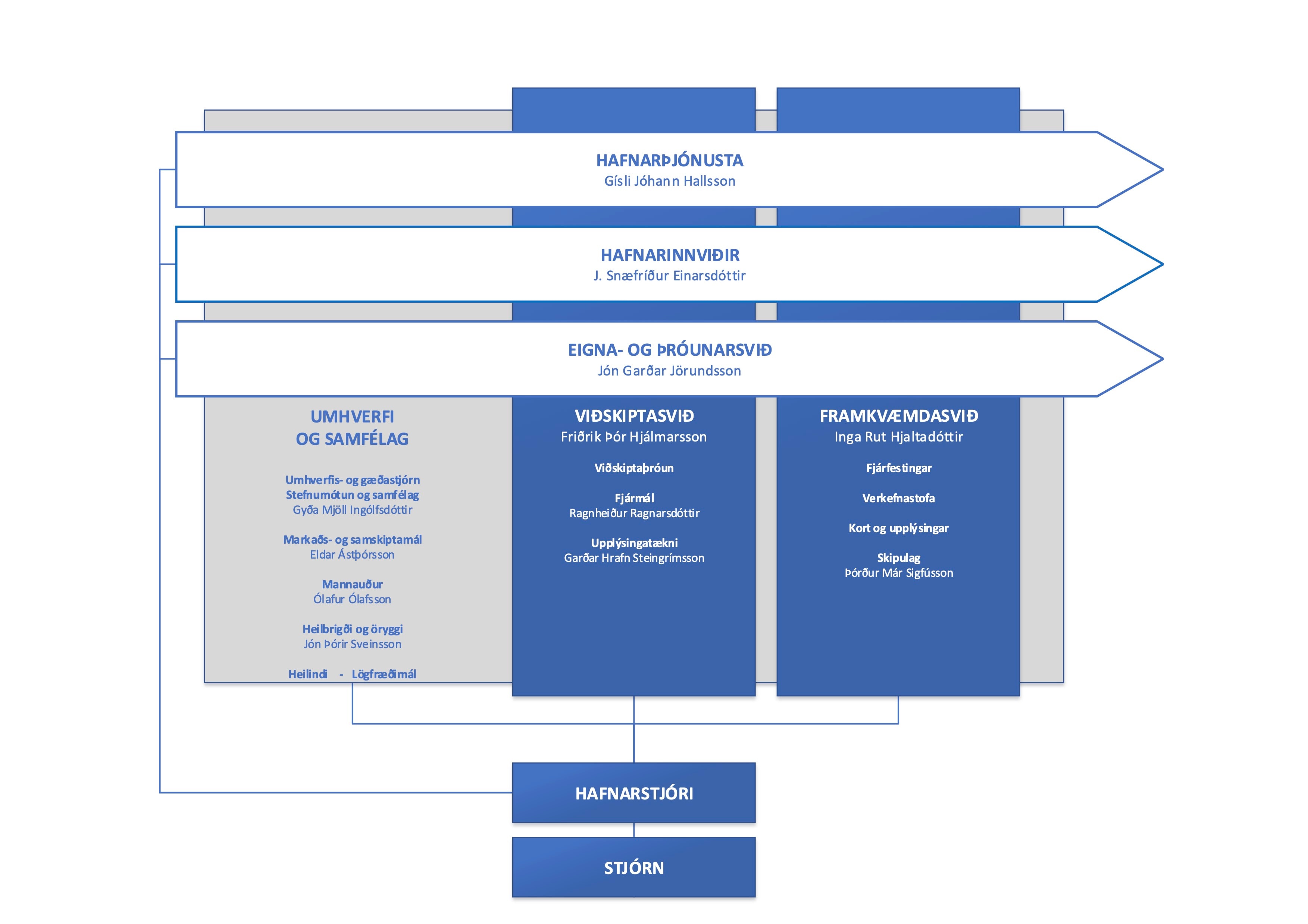
Skipurit
Skipurit Faxaflóahafna - Faxaflóahafnir